Scientifically accurate sedentary behaviour and physical activity tracking. Accurate data for researchers and clinicians, engaging polar bear animation feedback for children for effective behaviour change.
Fibion Kids makes running a project with kids child's play!
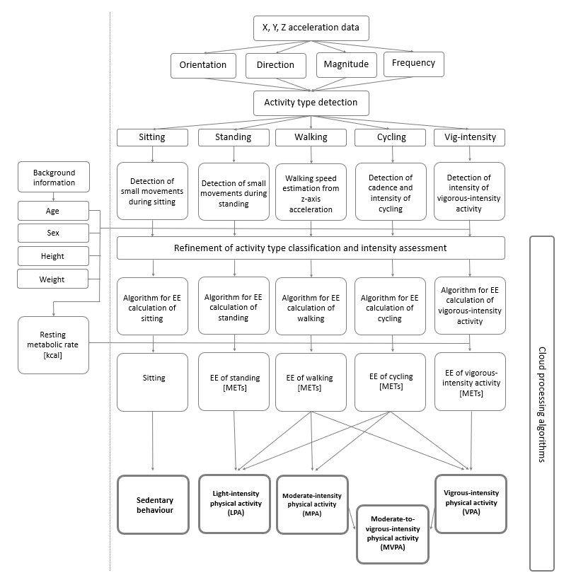
Fibion is the only research device that has been validated to track accurately sitting, standing, physical activity types and energy expenditure. The tracked physical activity types are slow walking, brisk walking, cycling, and high-intensity activity.
Fibion has also been shown to be valid categorizing physical activity into light (LPA), moderate (MPA), and vigorous (VPA) intensity physical activity.
With Fibion SENS solution devices can be controlled remotely from the innovative cloud platform. Data is also being received continuously.
In addition to scientific accuracy, Fibion Kids provides automatically produced reports with WHO sedentary behaviour and physical activity recommendations.
We all know kids love animations. Why not then provide feedback to them in animation format. Fibion Polar Bear provides engaging feedback and provides tips how kids could be more active.
Fibion SENS also provides triaxial acceleration data, so it is possible to use 3rd party algorithms to analyse data. This also makes it possible to harmonise data for large meta-analyses.
Drop your email below and subscribe for our Fibion Kids newsletter!



